Projekt Elektronisches Baubewilligungsverfahren (eBauSO)
Ein Projekt der Einwohnergemeinden und des Kantons Solothurn
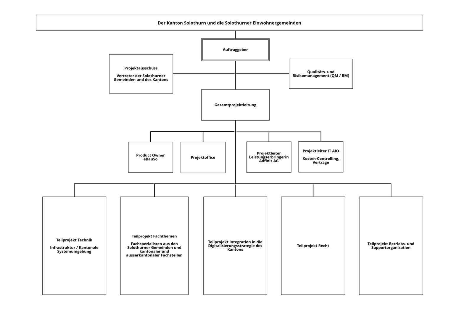
Das Projekt eBauSO verfolgt das Ziel, die Baugesuchsverfahren in das Dienstleistungsangebot des kantonalen eGovernment-Portals my.so.ch einzubinden und den gesamten Ablauf mit den Gesuchstellenden und den Behörden digital und papierlos zu gestalten. Das integrierte eBau-Portal wird zukünftig der digitale Schalter, über den die gesamte Kommunikation mit der zuständigen Gemeinde erfolgen kann. Persönliche Kontakte werden natürlich immer möglich bleiben. Trägerschaft des Projekts sind die Einwohnergemeinden und der Kanton Solothurn.
Das elektronische Baugesuchsverfahren im Kanton Solothurn mit eBau befindet sich zurzeit im Pilotbetrieb. Bei möglichen technischen Problemen melden Sie diese bitte über eBauSO@bd.so.ch an und versuchen Sie den Aufruf der Plattform eBau noch einmal zu einem späteren Zeitpunkt. Wir werden die Behebung der technischen Probleme während den Supportzeiten von Montag bis Freitag jeweils von 7:30 bis 17:00 Uhr unverzüglich einleiten.
News
Planung Rollout - Umfrage bei den Gemeinden
Umfrage zur Planung des Rollouts der Fachapplikation eBau in den Gemeinden des Kantons Solothurn.
Informationsveranstaltung 15. Oktober 2025 11:00-12:00
Start eBau-Rollout in allen Solothurner Gemeinden
Zusätzliche Pilotgemeinde
Seit dem 1. September 2025 ist die Gemeinde Mümliswil-Ramiswil ebenfalls im erweiterten eBau-Pilotbetrieb.
Zugang zum eBau-Testsystem
Wir bereiten gemeinsam mit den Pilotgemeinden die Pilotphase vor. Daher ist das eBau-Testsystem nicht mehr öffentlich zugänglich. Falls Sie einen Zugang benötigen, melden Sie sich via E-Mail an eBauSO@bd.so.ch.
Informationen zum Datenimport aus Papierarchiven und aus Fachapplikationen
Weitere Informationen zum Projekt
Fragen und Antworten
Untenstehend die wichtigsten Fragen und Antworten zum elektronischen Baubewilligungsverfahren. Die Liste wird laufend erweitert.
Kontakte
Gesamtprojektleiter eBauSO
Dieter Bartsch, opus consulting, Basel
Leiter Betrieb & Support eBau
Daniel Müller, Bau- und Justizdepartement Kanton Solothurn
Stellen Sie Ihre Fragen oder geben Sie Ihr Feedback zum Projekt per E-Mail an
Bau- und Justizdepartement
Projekt eBauSO
Rötihof
Werkhofstrasse 65
4509
Solothurn

